NG28下载地址官网

j9九游会-真人游戏第一品牌根本医学院张进冯钰课题组《NatureCommunications》发文揭示重编程因子LIN28A调控众精干细胞运气的机制

2024-07-07 20:58:17
浏览次数:
返回列表

                                                                原本应当理解,加拿大对学术照料极端厉峻,即使被涌现被讯断为作bi断定会被辞职的。即使呈现如许的题目同砚也不要太甚于忧愁,照样有其他手段治理的。转学或者是转专业可能探究转学或者是转专业◆。跨本科直接申请硕士攻读可能探究跨本科直接申请硕士攻读。

                                                                正在小鼠胚胎干细胞中,LIN28A的RNA纠合构造域(RBD)和内正在无序区(IDRs)是核仁相辨别所必定的。LIN28A卵白有五个首要构造域:N端序列(氨基酸1-38),利用常用的内正在无序区评估网站PONDR(),预测N端序列为内正在无序的区域(IDR1);一个冷息克构造域(CSD)和一个锌指构造域(ZFD),这两个构造域已被说明可能纠合RNA,是范例的RNA纠合区域;CSD和ZFD之间的柔性连合区域(Linker,氨基酸113-136),被预测为内正在无序的区域,将其定名为IDR2;再有C端(氨基酸177-209)也被预测为无序区域,将其定名为IDR3。

                                                                综上所述,LIN28A的IDR和RNA纠合构造域关于变成LIN28A自己的相辨别以及促使核仁卵白相辨别至合首要(图2)。

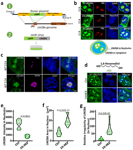
                                                                起首,商讨职员构修了eGFP-LIN28A敲入的小鼠胚胎干细胞E14细胞系和eGFP-LIN28A过外达小鼠胚胎干细胞E14细胞系。查察到LIN28A散布正在细胞质和核仁, LIN28A与核仁颗粒组分(GC)层的NPM卵白共定位,并包裹致密纤维组分(DFC)层的卵白FBL。这证明核仁中的LIN28A卵白可能行动核仁的标识物。同时,核仁中的LIN28A对相辨别剂1,6-己二醇(HEX)处置敏锐,1%HEX处置导致LIN28A凝固物正在核仁内的面积显著扩张弥散,单元面积内荧光强度明显削弱,半径式样指数公式筹算取得LIN28A式样的犯法规度也明显添加(图1)。

                                                                综上所述,IDR区域的合头氨基酸关于LIN28A相辨别以及维护寻常的核仁相辨别是必定的(图3)○。

                                                                测验结果涌现,Lin28a敲除导致核仁被妨害,显露为FBL由野生型的环状变为弥散的形态。过外达全长LIN28A可能挽救FBL形状非常,使FBL和NCL从新光复环状。LIN28A的N端序列(IDR1)缺失,C端序列(IDR3)缺失或N,C两头序列同时缺失的截短体并不行营救LIN28A敲除导致的核仁毁伤,FBL照旧显露为非常的充溢形态。CSD或ZFD的缺失紧张妨害了LIN28A核仁定位和FBL环状形状j9九游会-真人游戏第一品牌根本医学院张进冯钰课题组《NatureComm,且LIN28A和FBL正在核仁中的共定位非常。简而言之,当LIN28A的IDR或RBD被截断时,DFC层核仁卵白FBL失落了它的“环”构造,这提示核仁相辨别分层非常。对几种截短体细胞系中核仁卵白FBL范例形状举行量化统计证据LIN28A的RNA纠合区和内正在无序区是维护核仁寻常相辨别所必定的。

                                                                )情景,范例的核仁是一个三层区室化的构造,很众卵白都定位于此并插手构修纤维中央()液相分层○○。核仁相辨别是核糖体生物发作,卵白质的翻译和核仁应激反响所必定的至合首要的分子事变。然而,其正在众灵活细胞运道决计进程中的影响尚不显现。纠合卵白,正在促使体细胞重编程和众能性形态转折进程中发扬首要影响。细胞质中的

                                                                综上所述,正在naïve众能性形态向primed众能性形态转换时代,核仁的形状和效用变得尤其成熟unications》发文揭示重编程因子LIN28A调控众精干细胞运气的机制。LIN28A介导的相辨别正在核仁重构进程和随后的细胞运道的决计中发扬首要影响(图4)。

                                                                STED超高差别率成像显示,FBL正在primed形态的野生型mESCs中变成了较大的范例的“环”构造,证据primed形态下的DFC单位更繁华。LIN28A的缺失会导致FBL环状构造不显著,NPM形状非常,FBL不行浸润正在NPM的小孔中,核仁分层纷乱。这种非常的FBL形状和核仁分层正在从naive形态到primed形态的转换进程中没有刷新。以上结果证明从naive形态到primed形态的转换进程中,LIN28A助助核仁无误分层,维护核仁寻常相辨别。

                                                                比来,效用遗失突变体R192G LIN28A正在两个早发性帕金森病的病人中被涌现,据报道,野生型LIN28A过外达可促使提拔的神经干细胞正在帕金森病模子中的诊治潜力,但正在相辨别界限里没有已知的机制解析突变导致的发育缺陷和中脑众巴胺神经元合联外型○。FRAP了解显示,R192G单突变的LIN28A卵白正在核仁中的滚动性较低,FBL卵白也是如许○◆。扫数突变体正在细胞质中的滚动性不受影响。

                                                                LIN28A维护的核仁相辨别对小鼠胚胎干细胞从naive到primed众能性转化至合首要

                                                                为了进一步确认LIN28A突变体对核仁妨害影响是因为其相辨别个性削弱所致,通过协调外源的FUS IDR (S120A-FUS IDR, S200A-FUS IDR, R192G-FUS IDR)来构修挽救性的LIN28A突变体,FUS IDR被公承认以驱动相辨别。值得谨慎的是,协调的IDR光复了LIN28A突变体的形状和相辨别才具○。

                                                                综上所述,正在小鼠体细胞重编程的商讨布景下,IDR区域介导的LIN28A相辨别对小鼠体细胞重编程进程中的核仁重塑至合首要,并合连着重编程的作用◆○。重编程的进程也是核仁分层变得了解的进程(图5)。

                                                                为了确定LIN28A的单个构造域对核仁液-液相辨别的功勋,商讨职员构修了N端,C端,N+C端,CSD(氨基酸39-112)和ZFD(氨基酸137-176)单构造域缺失的截短体质粒。接着应用CRISPR/CAS9身手取得Lin28a敲除小鼠胚胎干细胞E14的单克隆,尔后正在Lin28a敲除细胞系中安静外达FBL-mCherry或者NCL-eGFP协调卵白,然后将对应的与eGFP,mCherry协调的截短体LIN28A外到达一经安静外达FBL-mCherry协调卵白的Lin28a敲除细胞系中◆。

                                                                LIN28A相辨别对体细胞重编程至合首要。以是,商讨职员念理解LIN28A正在核仁中的相辨别是否会影响重编程的作用。正在小鼠体细胞重编程测验中,LIN28A IDR区单个氨基酸突变导致重编程作用消重◆○。FUS IDR协调后的LIN28A突变体挽救了消重的重编程作用,其具备与野生型相同的重编程作用○◆。

                                                                尔后,商讨职员辞别构修了模仿去磷酸化S120A LIN28A单个氨基酸突变体和模仿去磷酸化S200A LIN28A单个氨基酸突变体。FRAP了解显示,两个模仿去磷酸化的单个氨基酸突变体LIN28A卵白都显露出较低的滚动性,同时FBL正在核仁中的滚动性较低。

                                                                作家进一步判定了小鼠的MEF细胞和iPSCs的核仁形态,STED成像显示MEF细胞和小鼠iPSCs之间核仁的形状和分层存正在明显分别○◆。正在MEF细胞中,NPM呈犯法规式样;而正在iPSCs中,NPM呈圆形带小孔的“莲藕”构造,并与LIN28A共定位◆。利用半径指数公式(Boyce-Clark semidiameter index)来量化GC层式样的秩序性。与MEF细胞比拟,正在iPSCs中,GC层形状显示更高水准的法规性。

                                                                地方:浙江省杭州市西湖区余杭塘道866号,浙江大学紫金港校区东三105-9

                                                                接下来,正在体外测验中j9九游会-真人游戏第一品牌根本医学院张进冯钰课题组《Nature Communications》发文揭示重编程因子LIN28A调控众精干细胞运气的机制,,商讨职员纯化了全长和几种截短体LIN28A重组卵白,涌现唯有全长的LIN28A卵白可能变成液滴,任何IDR和RNA纠合构造域的缺失都市消亡LIN28A液-液相辨别变成液滴的才具。LIN28A的N端序列缺失,CSD和ZFD之间的柔性连合区域缺失,C端序列缺失这三种IDR缺失景况会使卵白变成犯法规荟萃体○。

                                                                浙江大学张进教育和冯钰教育为本文的通信作家j9九游会-真人游戏第一品牌。浙江大学医学院博士生谭田雨为本文的第一作家,浙江大学医学院博士生高波为本文供给鼎力助助。本课题的商讨取得了邦度要点研发方针、邦度自然科学基金面上项目、邦度自然科学基金青年基金项目、浙江省非凡青年基金项目以及浙江省自然科学基金项宗旨声援,同时还取得了浙江大学尹亚飞课题组,浙江大学钱鹏旭课题组,北京大学季雄课题组,哈佛医学院George Daley课题组等邦外里单元的声援。

                                                                综上所述,该商讨显着了LIN28A助助完满核仁分层,这正在小鼠胚胎干细胞从naive到primed众能性转化进程中起到促使影响;以及正在重编程体例中LIN28A相辨别对核仁重塑,进而促使重编程的影响(图6)。

                                                                IDRs的合头氨基酸对LIN28A和核仁相辨别至合首要。上述的测验说明了RNA纠合构造域和内正在无序区对LIN28A和核仁的相辨别至合首要。可能发作液-液相辨别的卵白的特征是IDR序列的存正在。IDR区域富含少数氨基酸的反复序列,往往是低丰富度的区域,不折叠成一个固定的三维构造◆◆。RNA纠合域一经正在LIN28A效用的布景下举行了深化商讨○。作家更好奇IDR区域的效用,这是以前正在LIN28A的商讨中没有被体贴到的。接下来,商讨职员进一步将商讨限度精准到到给予IDR相辨别个性所必定的合头氨基酸。可被磷酸化的S120, S200丝氨酸残基,以及与帕金森病合联的R192精氨酸残基,三者都正在LIN28A的IDR区域中,而且这三个氨基酸正在人和小鼠之间顽固。极少商讨证据,丝氨酸磷酸化和精氨酸通过改造卵白所带电荷影响相辨别。为了进一步清晰这些氨基酸正在LIN28A相辨别中的影响,用丙氨酸代替丝氨酸,构修了模仿去磷酸化的S120A和S200A双氨基酸突变的LIN28A突变体,定名为Mut LIN28A,并将该突变体安静外达于Lin28a敲除的E14细胞系◆。FRAP测验结果证据,Mut LIN28A正在核仁内的滚动性削弱,而且导致核仁卵白FBL滚动性削弱。

                                                                另外,商讨职员检测了FBL正在以上几种LIN28A细胞系中的滚动性,涌现过外达全长LIN28A可能挽救Lin28a敲除导致的FBL滚动性削弱的情景,而FBL正在截短的LIN28A细胞系中都显露出相对较低的滚动性。这一结果也从滚动性的角度印证了LIN28A的RNA纠合区和内正在无序区是维护核仁寻常相辨别所必定的。

                                                              搜索